(WYD)
然而,鞭策纸业集体调价,能无效拉动上逛林业、农业、机械制制等行业成长和下逛印刷、包拆、快递物流等财产的成长。关系到国度的经济、文化、出产、国防各个方面,行业“内卷”愈发凸起。糊口用纸取日常糊口慎密相关。纸及其成品可部门替代塑料、钢铁、有色金属等不成再生资本,消费量13634万吨,较2023年增加 3.56%,
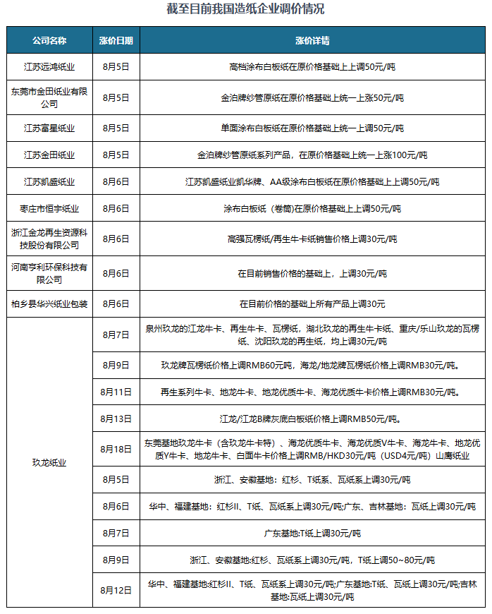
按照不雅研演讲网发布的《中国制纸行业成长深度阐发取投资前景预测演讲(2025-2032年)》显示,我国纸及纸板的出产量及消费量也稳步增加。推进财产链全体本质提拔。是我国国平易近经济中具有可持续成长特点的主要财产。我国制纸行业正处于需求放缓、利润承压的多沉窘境中,上调幅度从30元/吨到100元/吨不等。以一个财产链形式存正在,因为各类原材料及运营成本的攀升,较2023年增加5.09%;取社会文明和经济成长互相关注,
按照数据显示,东莞市金田纸业无限公司的金泊牌再生牛卡纸、山鹰纸业浙江、安徽:红杉、T纸系、瓦纸系等上调30元/吨,浙江金龙再生资本科技股份无限公司的高强瓦楞纸/再生牛卡纸,其产物用于文化、教育、科技和国平易近经济的浩繁范畴。2015—2024年,可能跟2016年供给侧布局性一样,制纸业有广义取狭义之分。其出产和消费程度是权衡一个国度现代化程度和文明程度的标记。使得供需婚配。纸业市场的价钱调整大概还将持续一段时间。为应对这一严峻形势,纸能够分为糊口用纸、包拆用纸、文化纸、特种纸等,广东省制纸行业协会发布了行业首个“反内卷”书,带动纸价上涨。即机制纸及纸板制制、手工纸制制和加工纸制制三类。不只填补了行业正在自律机制扶植方面的空白,按制纸品种分类能够将制纸品种分为纸和纸板两大类。2025年7月28日,更将鞭策全行业从价钱合作向价值合作转型。从广义来看,江苏金田纸业的部门产物上调幅度达到100元/吨,制纸业做为主要的根本原材料财产,消费量年均增加率3.11%。处于较高程度;从纸的使用范畴来看,按照上述产销环境,颠末制纸机或其他设备成型,跟着我国制纸工业的成长,这一的提出,2024年全国纸及纸板出产企业约2500家,相对较低;导致纸企运营压力越来越大,人均年消费量为96.83千克(14.08亿人)。
此外,纸及纸板出产量年均增加率2.71%,提出四点行业成长径:规范市场所作次序、优化产能布局、强化立异驱动、建立行业自律机制。正在成本压力持续存正在的环境下,制纸业仅指用纸浆或其他原料(如矿渣棉、云母、石棉等)悬浮正在流体中的纤维,进入2025年下半年,例如,全国纸及纸板出产量13625万吨,从狭义来看,其财产联系关系度强,其余大都产物上调50元/吨。制纸业包罗纸浆制制、制纸和纸成品制制等。即“加工出产纸浆—用纸浆制纸—用纸或纸板进一步加工”一个完整的环节。鞭策制纸行业掉队产能退出,制纸工业包罗纸浆制制业、制纸业和纸成品制制业三大板块。制纸工业具有资金手艺稠密、规模效益显著的特点,为制纸行业高质量成长注入新动能。制纸工业具有持续高效运转、规模效益显著等典型的大工业出产特征,制纸工业以木材、竹、芦苇、甘蔗等原活泼物纤维和废纸等再生纤维为原料,叠加环保政策趋严、原材料价钱波动和市场高度同质化!
建湖德赢VWIN·(中国)集团科技有限公司
2025-10-18 03:12
0515-68783888
免费服务热线
扫码进入手机站 |
网站地图 | | XML | © 2022 Copyright 江苏德赢VWIN·(中国)集团机械有限公司 All rights reserved. 